We provide various peripherals to enhance functionality. All peripherals are optional, allowing you the flexibility to choose which features to implement in your product. If you are interested in integrating any of these peripherals, detailed documentation can be found below. Currently, we support NFC Antenna, Motion Controller, and IR Sensor. All omponents are wired to the Vision Controller.
NFC Antenna
The NFC antenna can be used to establish a fast connection with the fixture and to push or read some information. The NFC Antenna can be placed on the PCB itself or using an antenna connector. In the following is the schematic provided:

Used Part: „WR-UMRF PCB Receptacle SMT with 3 Pads, 50Ohm, DC~6GHz 636101111001“
For Antenna tuning please refer to the nordic documentation:
https://docs.nordicsemi.com/bundle/nwp_026/page/WP/nwp_026/nWP_026_intro.html
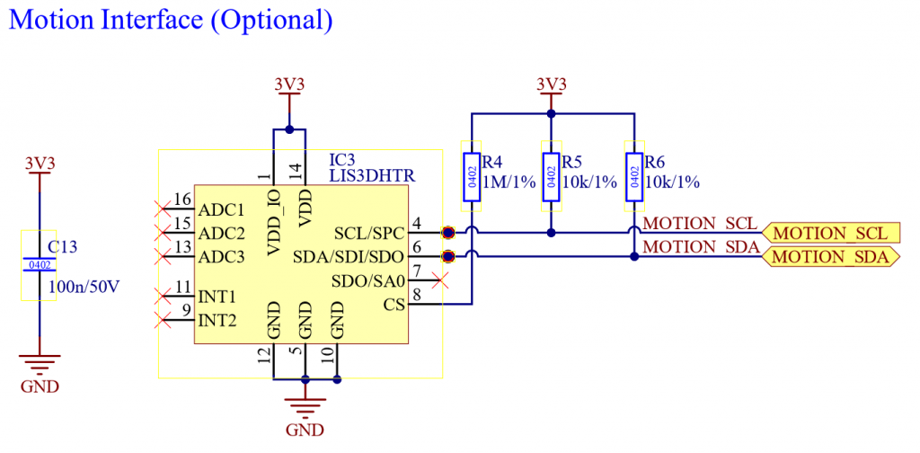
Motion Controller
The motion controller can be used for security features like anti theft mode. The Vision controller supports the „ST LIS3DH“ from STMicroelectronics and MSA311 from MEMSensing Microsystems. Further information can be found under https://www.st.com/en/mems-and-sensors/lis3dh.html and https://cdn-shop.adafruit.com/product-files/5309/MSA311-V1.1-ENG.pdf. Wire the Motion controller to the Vision ICs I²C. In the following is the schematic provided:

IR Sensor
The IR Sensor can be used for turning on, turning off and control the fixture in a simple manner. The Vision controller supports the following IR Receiver:
- IRM-H6XXT/TR2
- Vishay TSOP2436
In the following is the schematic provided:
